广州市迅田国际货运代理有限公司
业务导航
  • 日本亚马逊空派专线

  • 日本空运

  • 日本专线快递

  • 日本海运

  • 首页
  • 公司简介
  • 客户案例
  • 日本海外仓
  • 迅田优势
  • 新闻资讯
  • 印象迅田
  • 联系我们
  • 物流追踪
  • 业务指南
当前位置:网站首页 >新闻资讯24小时电话热线:020-36833002

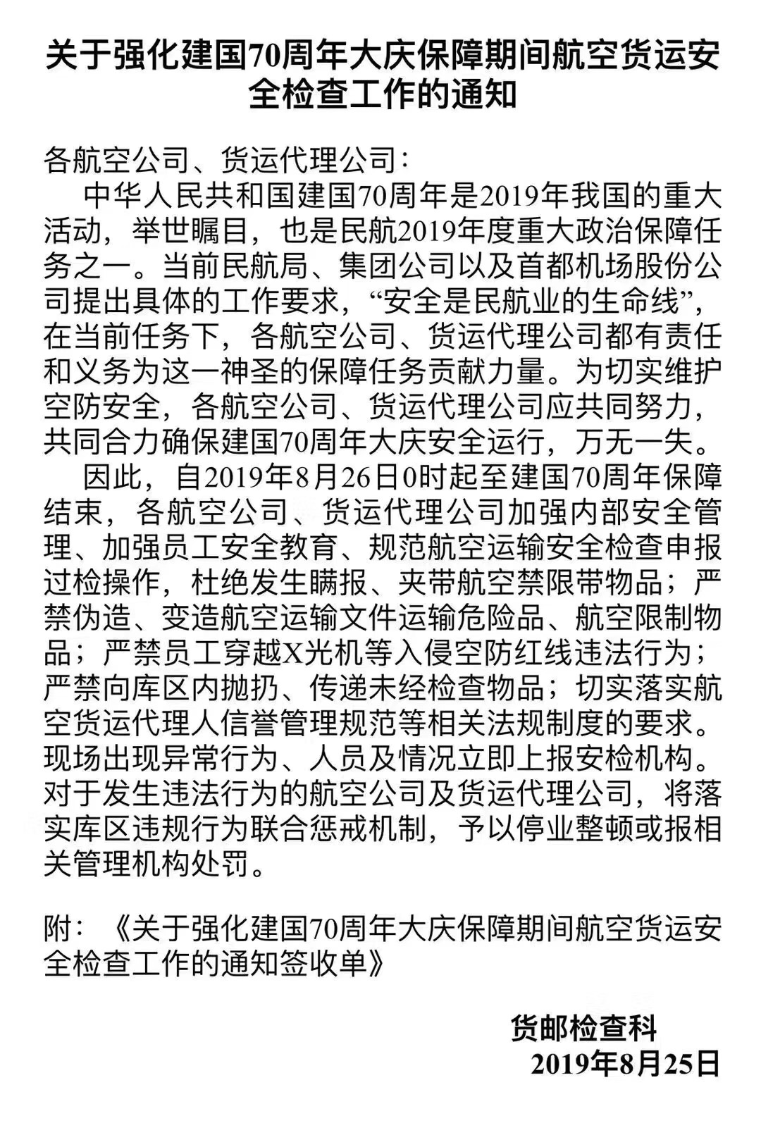
关于强化建国70周年大庆保障期间航空货运安全检查工作的通知

已有 1641位读者阅读此文, 咨询在线客服,网络咨询方便快捷,一分钟内解决你的疑问。在线【咨询】【下单】24小时热线:020-36833002


在线咨询马上下单

上一篇:年度跨境电商盛典,亮点全在这!

下一篇:痛心!一货船台风天在日本近海沉没 5名中国籍船员遇难

相关阅读推荐

  • 精彩纷呈 l 2024亚马逊日本站杭......
  • 活动回顾 | 深度解析日本JCT-ACP......
  • 年终会议 | 2023年迅田销售年终......
  • 迅田国际十周年庆暨2024年年会完......
  • “新产业布局,高质量出海”——......
  • 活动回顾 | 万亿商机 一路畅瀛—......
  • 逐日狂飙——亚马逊日本站线下分......
  • 日本亚马逊最新资讯 亚马逊的市......
  • 每周一个物流小知识第九期:日本......
  • 每周一个物流小知识第八期:日本......
  • 精彩纷呈 l 2024亚马逊日本站杭......
  • 活动回顾 | 深度解析日本JCT-ACP......
  • 年终会议 | 2023年迅田销售年终......
  • 迅田国际十周年庆暨2024年年会完......
  • “新产业布局,高质量出海”——......
  • 活动回顾 | 万亿商机 一路畅瀛—......
  • 逐日狂飙——亚马逊日本站线下分......
  • 日本亚马逊最新资讯 亚马逊的市......
  • 每周一个物流小知识第九期:日本......
  • 每周一个物流小知识第八期:日本......

业务范围

日本新年放假通知 2022年12月29日-2023年1月3日关于8月上旬奥运闭幕、盂兰盆节等事项的通知日本代购运输报关清关业务中日提货业务日本跨境电商物流

客户案例

敏感产品(带电带磁)冲货危害客户的信任 是我们成长的动力日本快递 汽车大灯海运到目的港后放货的重要性海运出货过程责任问题日本亚马逊专线时效问题

关于我们

广州市迅田国际货运代理有限公司是一家专注于日本专线的国际物流企业,我们与世界著名国际快递公司:日本海外新闻普及株式会社(简称“OCS快递公司”)、日本佐川(SAGAWA)以及邮政速递(EMS)建立长期合作的关系。我司与多家知名日资企业(如本田、日产等)保持稳定的合作关系。 [详细]

020-36833002

24小时物流客服专线

7*24小时

迅田国际客服无休问答

客户案例

我要咨询更多

办事处地址

广州公司地址:广州市花都区新华街秀全大道2号展麟商务大厦1407室,020-36833002
东莞公司地址:东莞市南城区莞太大道17-19号外运大厦501,0769-22303465
香港公司地址:香港荃湾横窝仔街16-26号顺力工业大厦15楼4室,00852-31706388
佛山办事处地址:佛山市南海区桂城街夏东村委会孔溪“五登围”永高纸品厂综合楼首层6号铺
中山办事处地址:中山市坦洲镇龙塘村前进二路龙上街8巷11号
深圳办事处地址:深圳宝安区福永街道福围中路30-1A栋百事威物流园FW112室
白云办事处地址:7、广州市白云区嘉禾黄边三横路20号MK电商物流园C座,13500225120
客服电话:020-36833002
咨询时间:8:00-23:00 (了解更多路线请点击这里)
  • 日本空运

    >敏感产品(带电带磁)冲货危害

  • 日本专线快递

    >寄送国际快递时,收件人的电话,地址,邮编等信息非常重要,需要注意什么呢? >日本快递 汽车大灯>客户的信任 是我们成长的动力

  • 日本海运

    >日本海运拼箱散货流程>海运出货过程责任问题>海运到目的港后放货的重要性>日本海运整柜流程

  • 扫描微信随时咨询

广州仓库地址:⼴州市⽩云区均⽲街⽯⻢村松园街5号
copyright 2016 广州市迅田国际货运代理有限公司  粤ICP备16069079号  
本站信息仅供参考,不能作为货运运输的具体依据,如有转载或引用本站文章涉及版权问题,
请与我们联系 E-mail:gz@xt-cn.com电话咨询:020-36833002   技术支持:郑州全搜索